Welding Machine Inverter Diagram

Search anything about welding with images in this website.

Welding Machine Inverter Diagram. My plan is as follows. I actually want to use mosfets in a welding inverter.

Lovely 3 Phase Welding Machine Circuit Diagram Inside Wiring Pdf Circuit Diagram Welding Machine Diagram
Lovely 3 Phase Welding Machine Circuit Diagram Inside Wiring Pdf Circuit Diagram Welding Machine Diagram from www.pinterest.com

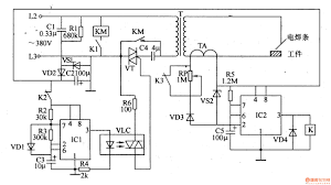
Tr1 Secondary made of a copper strip Secondary winding with a transformer paper insulation on top. 1 Welding should be carried out in dry environment with its humidity of 90 or less. Welding Inverter Schematic Diagram Wiring Diagram T1.

Inverter stick welding machines from 250a to 350a portable.

Smps welding inverter circuit igbt machine mini for small simplified diagram of primary schematics service up to 100a hl 1203 wiring welder. Welding Inverter Schematic Diagram Wiring Diagram T1. Aotai Nbc 500 Igbt Welding Machine Main Control Board Gift Wiring. We provide you electronic welding machine circuit diagram in pdf format so you can read and download circuit diagram inverter mig welding machinepdf.